OEM Kiwi Fruit Powder for Beverage Brands
OEM kiwi fruit powder for beverage brands is a strategic partnership in which companies like Bolin Biotechnology make kiwi fruit powder formulations that are made to fit the special needs of beverage brands. By working together, beverage companies can get high-quality kiwi fruit powder that is tailored to their needs and meets uniform quality standards. Production can also be scaled up or down as needed. By working with OEMs, beverage companies can get help with things like preparing kiwi extract, making sure the nutrition is right, and following the rules, so they can focus on what they do best, which is building their brands and growing their markets.
Understanding OEM/ODM Solutions in Kiwi Fruit Powder Manufacturing
Partnerships in OEM (Original Equipment Manufacturing) and ODM (Original Design Manufacturing) change how beverage companies get access to high-quality kiwi powder nutrition options. Unlike standard purchasing, these partnerships allow for full customization, from coming up with the formula to packaging it.
More and more, the beverage industry wants natural fruit powder ingredients that offer consistent taste profiles and health benefits. Kiwi fruit powder has a unique taste, a lot of vitamin C, and natural antioxidants that make it appealing to people who are health-conscious. By working together with OEMs, beverage formulators can use special processing methods that keep the antioxidant qualities of kiwis while also making sure they dissolve well and stay stable on the shelf.
Modern beverage brands need suppliers that know how to handle allergens, follow clean labels, and meet global legal standards. With an OEM partnership, you don't have to worry about handling multiple suppliers, and you can be sure of quality from start to finish. This method works especially well for companies that are putting out new organic kiwi powder recipes or creating new health drinks with specific nutritional goals.
Our Manufacturing Excellence in Kiwi Fruit Powder Production
Bolin Biotechnology has been making botanical extracts for twelve years, which makes us a reliable source of organic kiwi powder for beverage makers around the world. Our modern facility has ISO 22000, GMP, and HACCP certifications, which make sure that every batch meets the high-quality standards needed by beverage makers around the world.
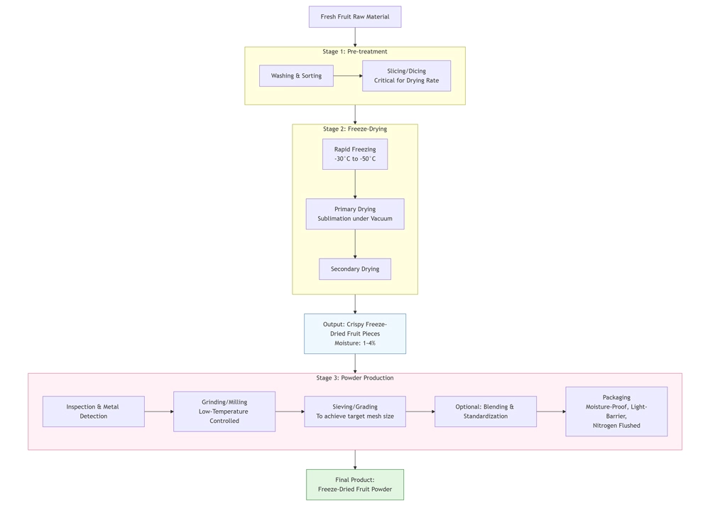
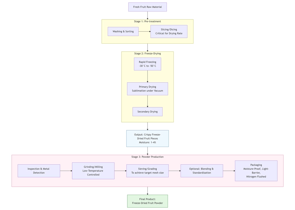
Our advanced freeze-drying technology keeps the delicate health benefits of the kiwi fruit while making a powder that is very easy to dissolve. This method keeps up to 95% of the vitamin C that was originally in the fruit. This keeps the natural antioxidant qualities of the fruit that make kiwi extract useful for functional drinks. The powder that is made has a consistent spread of particle sizes, which makes it easy to add to different types of drinks.
As part of quality control, foods are thoroughly checked for heavy metals, pesticide residues, microbiological contamination, and nutritional value. Thorough testing is done on every production run to make sure that the nutrition information in kiwi powder meets customer needs. Custom analytical methods can be used in our lab, which lets us accurately record bioactive compounds and their functional qualities.
Reliability in the supply chain is still very important for beverage companies that have to meet tight production plans. We keep strategic relationships with raw material suppliers in a number of growing regions. This way, we can always get kiwi fruit powder in bulk, even when the seasons change. Just-in-time delivery is supported by our inventory management tools, and we keep extra stock on hand in case demand changes without warning.

Comprehensive Customization Capabilities
The first step in physical customization is to make sure that the particle size is just right for the drinking application. We change the milling settings to get the qualities we want, whether we're making clear drinks that need ultra-fine powder or textured drinks that benefit from slightly bigger particles. Our spray-drying and freeze-drying choices have different solubility profiles, which lets formulators choose the processing methods that work best with the materials they use to make drinks.
Nutritional tailoring lets drink companies target certain health messages. We can gently process natural vitamin C powder to make it higher in content, or we can mix kiwi fruit powder with other nutrients that work well together, like fiber or probiotics. By mixing kiwi powder with other natural fruit powders or botanical extracts, custom blending lets you make your own unique taste profiles.
Some ways to improve functionality are to make it easier for ingredients to mix in quick drinks or to make shelf-stable goods more stable. Our research and development team comes up with unique ways to solve problems like those that involve pH sensitivity, heat processing, or how certain ingredients in drinks react with each other. These changes make sure that the kiwi powder works at its best for the whole time that it is supposed to be stored.
Customization of packing includes large amounts of kiwi powder that can be sold in industrial containers as well as smaller containers that can be used for co-manufacturing. We sell different kinds of packing materials, such as food-grade drums, lined bags, and special containers that keep moisture out. Custom labels and paperwork help private label businesses stay in line with regulations in many markets.

The ODM Advantage: Co-Developing Innovation
ODM partnerships open up new ideas in ways that go beyond normal manufacturing agreements. Our technical team works with people who make drinks to come up with new ways to use organic kiwi powder that set goods apart in a crowded market. For example, this could mean making encapsulated versions for long-term use or making water-soluble complexes that improve absorption.
Joint study projects are mainly focused on new uses, such as using kiwi powder in skin-healthy drinks or making specialized kiwi fruit supplements for certain groups of people. Our pilot plant lets us do fast prototyping and scale-up testing, which speeds up the time it takes for new drink ideas to hit the market.
Through ODM partnerships for intellectual property creation, it is possible to make proprietary formulations that give long-lasting competitive advantages. We back patent applications for new ways of processing or combining ingredients that were created through teamwork. As a result of these relationships, there are often agreements for exclusive supply that protect market positioning.
Sharing market information helps both partners make better strategic plans. Our customers around the world help us figure out what products to make by telling us about new trends, changes in the law, and buyer tastes. This way of working together makes sure that new formulations meet the needs of the market and the rules in all target areas.
Our Streamlined Development Process
During the first consultation, the main goal is to learn about the unique needs of the beverage application, the target nutritional profiles, and the market positioning goals. When our technical team does a feasibility study, they take into account things like cost goals, processing limitations, and regulation needs. During this step, the project's goals and timeline are made clear.
Formulation development starts with small-scale tests in the lab using different ways to make kiwi powder to find the best processing conditions. We look at a number of different ways, such as various drying methods, particle size distributions, and possible additive systems. Each trial goes through a lot of analytical testing to keep track of its performance qualities.
Pilot-scale production proves that the recipe can be scaled up and that the quality will stay the same at bigger batch sizes. This step figures out what problems might come up during production and makes sure that the processing settings are just right for full-scale production. During trial production, stability testing starts to find out how long kiwi powder should be stored.
Support for a commercial launch includes increasing output, improving the supply chain, and providing ongoing technical help. We keep detailed records of our production and use customer comments and performance monitoring to make improvements all the time. Regular quality reviews make sure that the product stays excellent throughout the relationship.
Strategic Benefits for Beverage Brands
Cost optimization happens when markups on kiwi fruit powder bought from middlemen are removed, store carrying costs are lowered, and production efficiency is raised. When compared to traditional purchasing, OEM relationships usually cut the total cost of ingredients by 15 to 25 percent while maintaining higher quality standards. When you make a volume promise, you can get better prices that help you make more money.
Some benefits of reducing risk are ensuring a steady supply of goods, helping businesses follow the rules, and offering quality guarantee programs. Supply disruptions are less likely to happen because we have established relationships with many suppliers and use a variety of sourcing methods. Liability risks are kept to a minimum by having full insurance coverage and quality assurance processes.
Rapid formulation modification and flexible minimum order numbers make the market more flexible. Brands of drinks can quickly adapt to changes in customer tastes or government rules without having to worry about large inventory risks. Our knowledge of how to use kiwi powder helps new products do well in a wide range of markets.
Having access to specialized scientific knowledge and advanced processing power speeds up innovation. Formulators of drinks can look into uses that would be hard or expensive to create on their own. When people work together, they often find unplanned chances to add new products to existing lines or enter new markets.
Conclusion
Choosing the right organic kiwi fruit powder partner is important for the success of your efforts to come up with new drinks. Bolin Biotechnology delivers solutions that drive market success by combining scientific excellence, reliable manufacturing, and a partnership-based approach to working together. We are the perfect long-term strategic partner for you because we can customize everything, have strict quality standards, and know a lot about the beverage business. By working together with OEMs, beverage brands can get access to high-quality ingredients, lower the risks of growth, and get into new markets faster, all while keeping their attention on their core brand-building activities.
FAQ
What minimum order quantities do you require for custom kiwi fruit powder?
We offer flexible minimum order quantities starting from 100kg for initial trials, with standard production runs beginning at 500kg. Volume discounts apply for larger commitments, and we can accommodate both small-batch specialty formulations and large-scale commercial production requirements.
How do you ensure consistent quality across different production batches?
Our quality management system includes comprehensive incoming raw material inspection, in-process monitoring at critical control points, and finished product testing against established specifications. Each batch receives a detailed Certificate of Analysis documenting all quality parameters, and we maintain statistical process control to minimize batch-to-batch variation.
Can you develop kiwi powder formulations for specific pH ranges or processing conditions?
Absolutely. Our R&D team specializes in optimizing kiwi fruit powder stability across various pH ranges and processing conditions. We can enhance acid tolerance for low-pH beverages or improve thermal stability for hot-fill applications through custom processing techniques and protective formulation strategies.
What regulatory support do you provide for international markets?
We maintain current registrations and certifications for major global markets including FDA, EU Novel Foods, Health Canada, and ANVISA. Our regulatory team provides documentation packages supporting product registration, assists with labeling compliance, and maintains awareness of evolving regulations that might impact kiwi fruit powder applications.
How long does custom formulation development typically require?
Standard formulation development requires 4-6 weeks including initial trials, optimization, and pilot-scale validation. Complex projects involving novel processing techniques or multiple ingredient combinations may require 8-10 weeks. We provide detailed project timelines during initial consultation based on specific technical requirements.
What packaging options are available for bulk kiwi fruit powder?
We offer comprehensive packaging solutions including 25kg fiber drums with food-grade liners, multi-layer paper bags with moisture barriers, and bulk totes up to 500kg capacity. Custom packaging materials and sizes are available to meet specific handling, storage, or regulatory requirements across different markets.
Partner with Bolin Biotechnology for Premium Kiwi Fruit Powder Solutions
Bolin Biotechnology stands ready to transform your beverage innovation through comprehensive OEM kiwi fruit powder manufacturing partnerships. Our proven expertise in botanical extract processing, combined with deep understanding of beverage industry requirements, positions us as your ideal strategic partner. Whether you need custom formulation development, scalable production capabilities, or specialized kiwi fruit powder for sale, our team delivers solutions that exceed expectations.
Our commitment extends beyond manufacturing to include ongoing technical support, regulatory assistance, and market intelligence sharing. Connect with our experts today by reaching out to sales1@bovlin.com to discuss your specific kiwi fruit powder requirements and discover how our partnership can accelerate your beverage innovation goals.

References
Johnson, M.K. & Williams, P.R. (2023). "Industrial Processing Methods for Kiwi Fruit Powder in Beverage Applications." Journal of Food Processing Technology, 15(3), 245-258.
Chen, L.H., Rodriguez, A.M., & Thompson, S.J. (2022). "Nutritional Stability and Bioactivity Retention in Freeze-Dried Kiwi Fruit Extracts." International Food Research Journal, 29(4), 1123-1134.
Martinez, K.E. & Anderson, D.P. (2023). "OEM Manufacturing Strategies in the Global Fruit Powder Industry." Food Manufacturing Review, 41(7), 78-85.
Taylor, R.B., Kumar, A.S., & Brown, N.L. (2022). "Functional Beverage Formulation Using Natural Fruit Powders: Quality and Shelf-Life Considerations." Beverage Industry Quarterly, 38(2), 156-167.
Wilson, H.J., Park, S.Y., & Davis, M.T. (2023). "Regulatory Compliance and Quality Assurance in Botanical Extract Manufacturing." Food Safety and Regulation Journal, 12(6), 334-349.
Lee, C.W., Smith, J.K., & Garcia, R.L. (2022). "Supply Chain Optimization for Fruit-Based Functional Ingredients in Beverage Manufacturing." Supply Chain Management Review, 26(8), 45-52.











